MODELO EDUCATIVO UnADM
- Edward luna
- 19 jun 2020
- 1 Min. de lectura

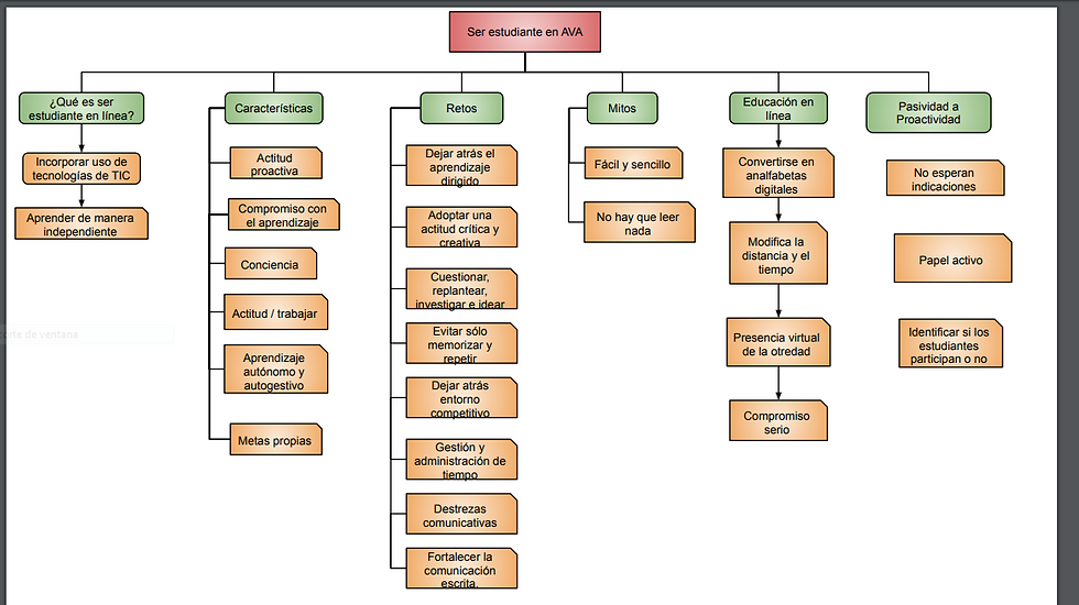
Con el modelo Educativo impartido por la UnADM, da la oportunidad de que muchos jóvenes al igual que personas con mayor edad puedan realizar y concluir una carrera TSU o licenciatura.
Ya que se encuentra en un modelo educativo en línea y a distancia, sin necesidad de presentarse físicamente para realizar la carrera, lo cual, genera muchas ventajas de tiempo y distancia.
Actualmente con este modelo, el estudiante dispone el tiempo necesario para realizar su estudio y actividades de cada materia, con la posibilidad de trabajar si lo realiza o poder tener un trabajo, sin afectaciones en cualquiera de las actividades mencionadas.
Gracias al avance tecnológico e implantación en el modelo educativo, ahora está a nuestro alcance un mar de posibilidades de educación, ya sea formalmente, presencia y autodidacta. Lo cual conlleva que el estudiante tenga una disciplina, responsabilidad y autoformación para poder aprovechar el conocimiento y la oportunidad que tiene con la UnADM para poder completar con gran satisfacción la licenciatura, y ser profesionistas competentes en el mundo laboral.
En conclusión, el éxito y cumplimiento del modelo educativo UnADM depende de nosotros mismos, llegar a las metas que colocamos, siendo autónomas y didácticas.
La UnADM nos brinda las herramientas necesarias para lograrlo, nosotros debemos aprovecharlas y darle el uso correcto, aprovechar la oportunidad de la flexibilidad de horario que nos brinda la universidad, para logar nuestras metas de superación profesional y personal, colocando todo nuestro esfuerzo en las actividades que realicemos para alcanzar el éxito.




Buenas tardes
La nube de palabras es original por el tipo de letra esta en combinación con los colores de la nube, respecto a la reflexión es bastante resumido, tiene las ideas base del modelo educativo y no se pierde incluyendo las ventajas del estudio del modelo educativo.
Hola Edward Luna, concuerdo mucho contigo la verdad es que es un modelo de educación muy flexible, me viene muy bien en la situación en la que me encuentro. te deseo mucho éxito en este nuevo reto.
Felicidades Eduardo por decidir usar esta plataforma, yo la uso para trabajo y es muy buena, sinceramente me dejé llevar por la palabra blog y me quedé en una con menos estructura, tu aportación sobre el modelo educativo es muy buena en forma y contenido para mi gusto, sin duda es un modelo flexible y que fomenta la creatividad.
Hola Eduardo un saludo, tu publicación me parece bastante buena, creo que cumple con lo solicitado, la nube de palabras es buena y la reflexión es aun mejor, un saludo y éxito.